关于在邵东市城区连续开展三轮全员核酸检测的紧急通告
广大市民朋友:
根据当前新冠肺炎疫情防控形势要求,经市疫情防控指挥部研究,决定在邵东市城区范围内连续开展三轮全员核酸检测,现将有关事项通告如下:
一、现场采样时间
第一轮:2022年4月21日8:00起至18:00止
第二轮:2022年4月22日8:00起至18:00止
第三轮:2022年4月23日8:00起至18:00止
二、采样对象
邵东市城区范围内工作、生活、学习的所有人员(含本地常住人员、暂住人员、临时流动人员、外籍人员;不含红、黄码人员,黄码人员请到专设的黄码人员采样点采样,红码人员请向所在村(社区)报告,并配合健康管理。
三、采样范围及地点
范围:两市塘、宋家塘、大禾塘三个街道所辖村(社区)及部分园区。
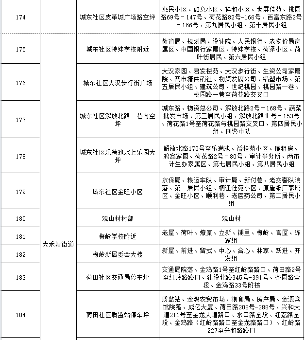
地点:邵东市疫情防控指挥部设置的227个核酸采样点(详见附件)。
四、注意事项
1.核酸采样时,请主动扫“场所码”(未携带智能手机的人员请准备好第二代居民身份证),采集过程中请自觉遵守工作人员安排,全程规范佩戴口罩,与他人保持1米以上距离,不交谈,不聚集。
2.如有发热、咳嗽、腹泻、乏力等症状,请不要前往集中采样点,在做好个人防护的前提下,及时就近到发热门诊就诊,避免乘坐公共交通工具。48小时内接种新冠病毒疫苗者不能进行核酸采样。
3.对行动不便的独居老人、残障人士、慢性病患者等人员,将由机动采样工作人员提供上门采样服务,请本人或家庭其他成员提前与村(社区)工作人员对接。
五、特别提示
1.居住在主城区的所有人员(含城区路面行驶车辆的司乘人员)必须在当日内完成当轮采样。从22日中午12:00开始,进出邵东城区或离开邵东范围以及进入主城区商场超市、农贸市场、机关企事业单位、门店企业、车站、小区等各类场所,需持24小时内核酸检测阴性证明。
2.在校师生不参加此次核酸采样,具体采样时间另行通知。
3.在东亿电气、五金工业园、黑田铺工业园、龙腾工业园、隆源工业园设置采样点,上班人员可就近采样;健康服务站工作人员在交接班时就近采样;村(社区)工作人员在完成工作任务后就近采样。
4.请广大市民朋友不造谣、不信谣、不传谣,对干扰、阻碍样本采集,恶意造谣、传播不实信息,造成不良社会影响的,将依法追究相关法律责任。
感谢广大市民朋友的支持理解配合!
邵东市新冠肺炎疫情防控指挥部
2022年4月20日
附件:邵东市城区核酸采样点













责编:彭月娥
来源:邵东市新冠肺炎疫情防控指挥部

版权作品,未经授权严禁转载。经授权后,转载须注明来源、原标题、著作者名,不得变更核心内容。
邵东市第二届人大常委会第四十四次会议召开

李国军督导禁毒重点整治工作
付凯军暗访安全生产工作时强调:压实安全责任 筑牢发展底线

重磅!湖南“十五五”规划建议全文来了!
邵东召开“十五五”规划《建议》《纲要》征求离退休老同志、党外人士意见座谈会

李国军主持召开2025年第39次邵东市委常委会会议

李国军主持召开2025年邵东市委常委议军会议
邵东市第二届人大常委会召开第58次主任会议
下载APP
分享到